江西省省级物流公共信息平台提示:您的Flash Player版本过低,请进行网页播放器升级!
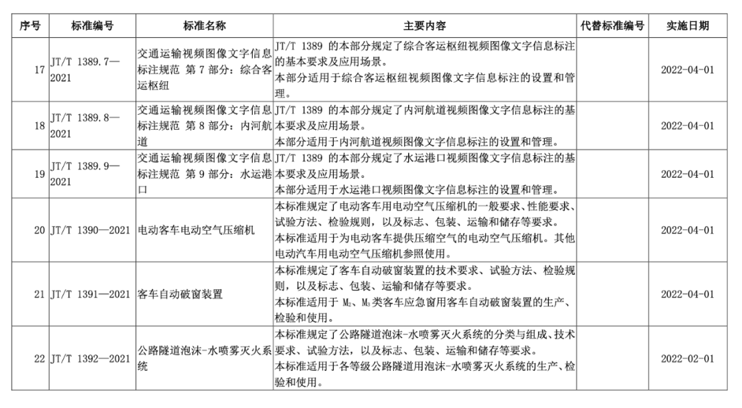
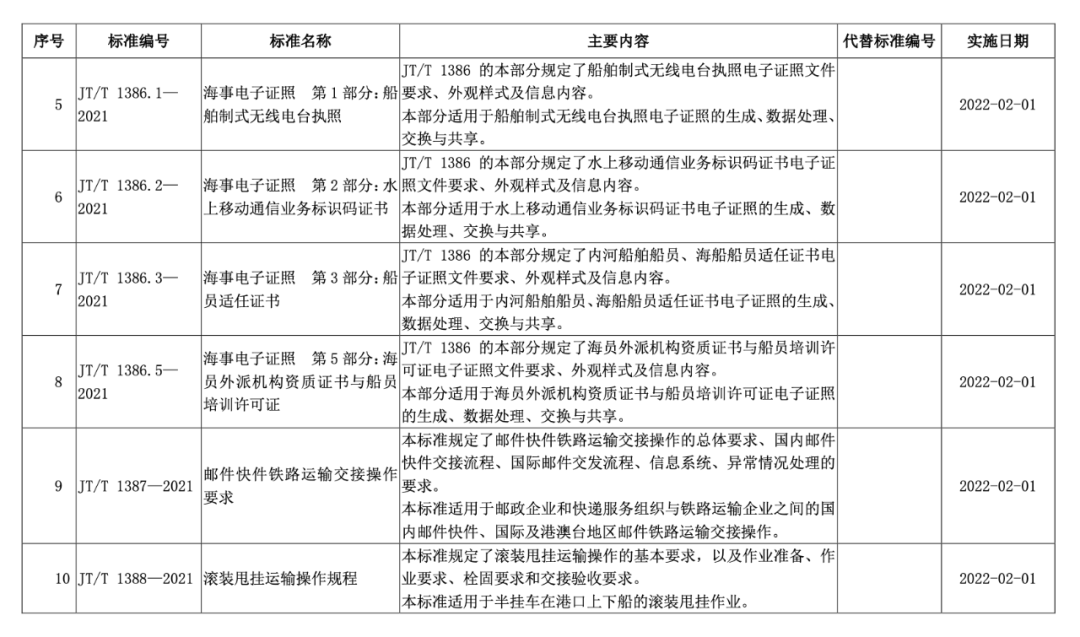
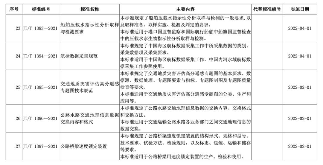
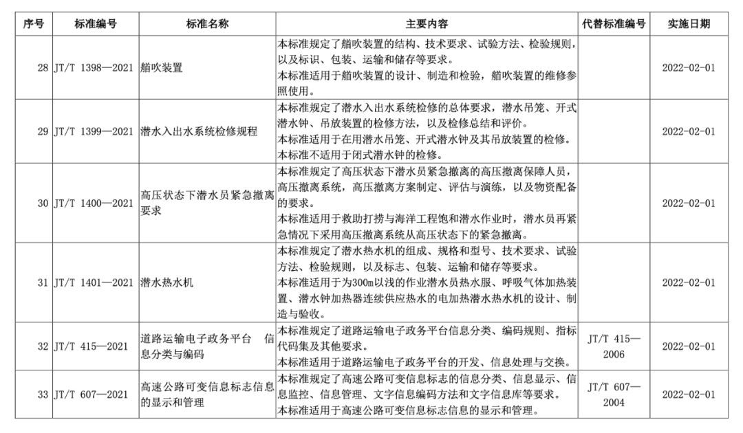
《水路运输电子证照 第1部分:台湾海峡两岸间水路运输许可证》等35项交通运输行业标准(2021年第3批,见附件)业经审查通过,现予发布。发布的标准均为推荐性标准,由人民交通出版社股份有限公司出版,并在中华人民共和国交通运输部网站公告。
附件:发布的35项交通运输行业标准的编号、名称、主要内容等一览表
交通运输部
2021年10月29日







《水路运输电子证照 第1部分:台湾海峡两岸间水路运输许可证》等35项交通运输行业标准(2021年第3批,见附件)业经审查通过,现予发布。发布的标准均为推荐性标准,由人民交通出版社股份有限公司出版,并在中华人民共和国交通运输部网站公告。
附件:发布的35项交通运输行业标准的编号、名称、主要内容等一览表
交通运输部
2021年10月29日






