一、公司简介
上海光明领鲜物流有限公司成立于2003年6月,是光明乳业股份有限公司下属的全资子公司单位,秉着“食品物流专家&新鲜品质保证”的公司使命,希望引入物流承运商,以合作共赢的理念更好地为客户服务,欢迎广大符合要求的同仁参与投标。
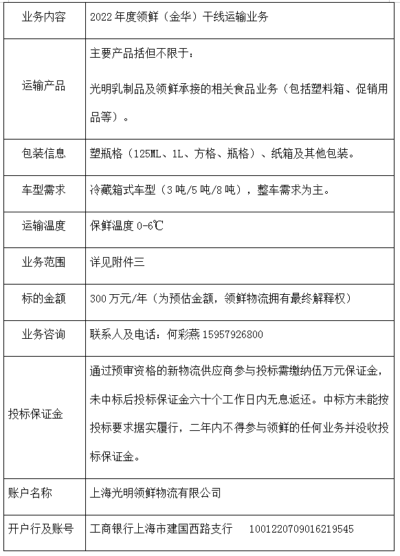
二、业务说明

三、公告时限
自公告发布之日起七天内。
四、资质要求
1、注册资金不少于100万元人民币。
2、公司成立需二年以上,具有食品类、快消类运作经验的物流公司,合法取得道路运输许可证、经营范围需具备普通货运的运输资质。
3、光明乳业同行竞业公司及其关联公司投递的投标文件,曾与光明乳业/光明领鲜物流合作中KPI考核不合格的、对光明乳业和光明领鲜物流造成经济/声誉不良影响的、发生过重大食品安全事故等公司投递的报名文件和投标文件,将不予受理。
4、能够开具货物运输业增值税专用发票(按国家现行税率执行)。
5、拥有自有车辆不少于3辆(可以以母(子)公司、控股公司等关联方的自有车辆参与竞标,但必须提供完整的关联关系证明),运输车辆必须配备车载监控设备并将服务器端口向领鲜公司开放。
6、拥有相关智慧物流辅助系统。
7、本次招标不接受两家及以上承运商联合报名。
五、招标报名说明
若您对于以上业务有参与意向,并评估贵公司符合相关报名准入要求,请将报名资料准备齐全、包封完好,投递到我司。
1、报名资料必须包含以下内容:
1.1投标人信息表(详见本公告附件一)。
1.2法定代表人身份证复印件或法人代表授权书(详见见本公告附件二)。
1.3公司营业执照复印件(三证合一版)、有效期内到道路运输经营许可证复印件、开户许可证或基本存款账户信息表复印件。
1.4开具的运输业增值税专用发票(税率9%)的样张一份。
1.5与投标公司名称一致的3辆及以上自有车辆的行驶证复印件(以母(子)公司、控股公司等关联方的自有车辆参与竞标,但必须提供完整的关联关系证明)。
1.6相关智慧物流系统的操作界面截图。
1.7参与投标具体线路。
2、上述所有报名资料应装订成册、包封完好。外包装上应注明【投标项目名称和投标单位名称】,并加盖投标单位公章。报名资料于2022年3月22日下午17:00前统一投递到以下地址:
上海浦东新区杨新路201号3-4号楼一楼 领鲜物流资产管理部郑先生收 15026666780
六、其他说明
本平台发布的所有信息不视为要约邀请、要约或承诺。领鲜物流会进一步挑选符合条件的承运商开展后续的采购活动,并在法律许可范围内保留本活动的解释权。
